Kalamazoo Amp Field Guide: Model 2 Schematic


Technical Overview ] [ Schematic ] [ Bill Of Materials ] [ Photos ] [ Modifications ]

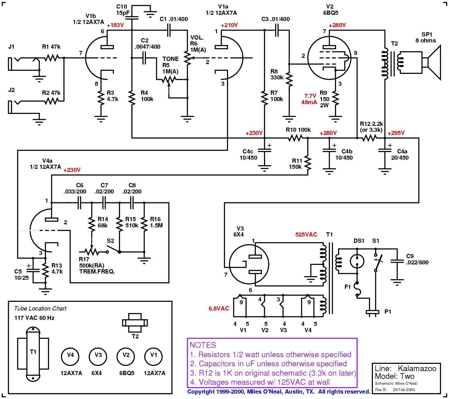
In addition to the GIF below, you can also get a larger (1575x1402) JPEG version (450 Kb) or a PostScript version (25 Kb). The PostScript file was created with xcircuit but is compatible with all compliant PostSCript viewers and printers.

This is based on the schematic that came with my Model Two. Comparing it with the Model One, the only differences besides the addition of the tremolo circuit are:

  1. R3, the first preamp tube cathode resistor, is 4.7K instead of 2.2K .
  2. R12, the first power supply filter resistor, is 2.2K instead of the 1K shown on the schematic; in later versions it's 3.3K and shown that way on the schematic. (The smaller values tend to overheat terribly just as in the Model One.)
  3. Since the tremolo drives V1A, the Model One's R7 goes away.
  4. Some of the capacitors and resistors are renumbered.

The tremolo circuit operates by providing a varying voltage for the tone stack follower stage cathode, as opposed to the more common approach of modulating a signal to a grid.

The original schematic is hard to read and scanned copies aren't any better. (Later versions are much cleaner.) I redid it from scratch, following the original layout, but adding voltages, part numbers for everything (see the bill of materials), etc. There are some minor variations in both the schematics and the implementations; these are covered in the bill of materials.

The Kalamazoo Model 2 schematic is stapled to the inside right wall of the amp (as you look into the amp's back).

The original schematic has no copyright or patent notice. I have copyrighted my image purely to keep it available. Anyone may use this image for any non-commercial purpose, so long as they use it in its entirety, with the copyright attached, and a notice that the image is used by permission. For other uses, contact the author.

[schematic here]


Technical Overview ] [ Schematic ] [ Bill Of Materials ] [ Photos ] [ Modifications ]

Last updated: 01 September 2005

Copyright 1999,Y2K Miles O'Neal, Austin, TX. All rights reserved.

Miles O'Neal <roadkills.r.us@XYZZY.gmail.com> [remove the "XYZZY." to make things work!] c/o RNN / 1705 Oak Forest Dr / Round Rock, TX / 78681-1514