Kalamazoo Amp Field Guide:
Converting a Simple Tone Control to a Fender Deluxe Style Tone Control
DISCLAIMER:
Tube amplifiers contain potentially lethal, high voltages even after they are unplugged, that may cause personal injury or death. Do not attempt to repair, modify, or work on any amplifier unless you are absolutely certain you know what you are doing.
NO GUARANTEE
These mods are all things I have tried, someone I know has tried, or are recommended by people who work on amplifiers for a living. Nevertheless, if you try any of these, you assume all responsibility for anything that happens, whether the amp explodes, you get zapped, or the amp suddenly increases in value because everyone falls in love with it. The glory, the pain, whatever, they're all yours. If you can't live with that, don't mess with the amp!The Kalamazoo Model One and Model Two are typical of amps with the simplest possible tone circuit. This utilizes one capacitor and one pot, and simply shunts high frequencies to ground, rolling off the treble response. While effective, it's also simplistic, doesn't offer a lot of choices, and doesn't compensate for the highs lost when the amp's volume control is turned down low. You can get a lot of mileage out of a simple tone control, but more control is always better, right?
Maybe. 8^)
You can't get too fancy with tone controls on an amp like this without drilling a hole for another pot, giving up some other function's pot (on the Model Two, you could sacrifice the tremolo control to get another pot, and convert to bass and treble controls), or going to concentric pots (two knobs on one shaft, like some stereos use).
The Essentials
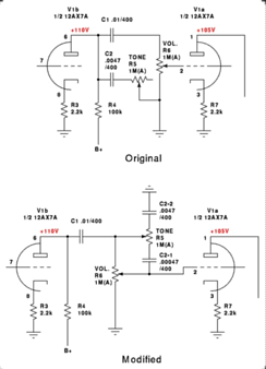
A simpler solution, which some people will like, is to switch to the style of tone control used on a Tweed Deluxe and some other, older Fender amps. This still uses just one pot, but uses two caps. The second cap allows some highs to bypass the volume control. This results in a tone control whose use is less straight-forward, but which provides more overall tone control.
In the modified schematic, C2-1 is capacitor C2 of the original circuit, and C2-2 is the additional capacitor.
With the modified tone control, you should hear more high end at lower volumes. The following problems will indicate that you need a smaller bypass cap (C2-2):
- The highs will start distorting at much lower volume settings
- At medium tone control settings, drastic differences with very small adjustments, as you try to balance the highs bypassing the volume control with the highs being shunted to ground.
This is not a replacement for a bass/treble pair (James, Baxandall or Deluxe reverb circuits), or for a full Fender/Marshall/VOX bass, mid and treble setup. It simply provides more flexibility at the cost of a couple of wiring changes and one extra capacitor, with no hole-drilling or other major modifications.
If you are thinking of adding a basic tone control to an amp with no tone controls, you should probably try that circuit and the modified circuit here, and see which one you like best.
Wiring Details
The original Kalamazoo wiring is shown first. Kalamazoos used brown wire for grounds when filaments were grounded, and brown wire is used here. The brown wire on the right goes to the input jacks (grounded). The brown wire on the left goes to a pin on the 6X4 socket (Model One) or to the tremolo switch (Model Two).
The Kalamazoos use green and blue wires as shown for these particular circuits. This follows the standard wiring color code, where blue is used for plates and green is used for control grids.
The modified circuit leaves things where they are as much as possible. The brown wire between the pots now goes to a grounded lug where it connects to the new capacitor. The blue lead was moved to the other side of the tone pot. Without this change, the pot would work backwards to the normal scheme; full treble would be counter-clockwise. The new wire is purple in the diagram; proper color coding would suggest blue wire for this, since it's closer to the plate than to the next stage's grid.
On the Model One, the grounded lug used for the new capacitor tie point is right next to the ungrounded lug the other cap uses. On the Model Two, you can use the grounded lug with two resistors in the tremolo oscillator circuit. Just make sure with the Model Two that you also ground the now free brown wire from the tremolo switch, or you will get some nasty noises in your amp, even with the volume all the way down.
On other amps, use any convenient, grounded tie point, and make sure you don't break any ground chains or cause any ground loops. I was tempted to convert the Kalamazoo to a star ground scheme, but it's already so quiet, it's just not worth the effort.
NOTE! On the Model One, if you disconnect the brown wire from the common ground pin on the rectifier socket to the tone control, that pin on the rectifier socket will no longer be grounded, and the amp will just hum horribly rather than do anything guitarish. Make sure you run a wire from this pin to some other ground point! (Thanks very much to Tony McMahon for bringing to my attention that I'd left this off the site!)
Last updated: 23 March 2006Copyright Y2K Miles O'Neal, Austin, TX. All rights reserved. Miles O'Neal <roadkills.r.us@XYZZY.gmail.com> [remove the "XYZZY." to make things work!] c/o RNN / 1705 Oak Forest Dr / Round Rock, TX / 78681-1514