Liberampce

(Hohner CA-200)

This Hohner CA-200, once owned by Liberace's backup keyboard player, belonged to Greg DiGiorgio when I worked on it. I got the chance to work on it right after Greg got it. I fell in love with it, and since these are so scarce (Neither Greg nor I have been able to find anyone outside Hohner who's even heard of it), I plan to build my own one day. I'll probably try to track down an Eminence AlNiCo 12" for it, since that's what it came with...

This is easily one of the best amps I've ever heard. It's really sad that Hohner didn't or couldn't market these better! Many amps do one thing really well; this one could be used for a very wide variety of styles, going from clean to blues overdrive to serious crunch with ease. And tone to die for. A perfect tremolo, and by all accounts a lush reverb (Greg just sent me the chassis and tubes).

Besides the web page sized schematic below, you can view a larger one in a couple of formats:

GIF :~35KB
PostScript :~40

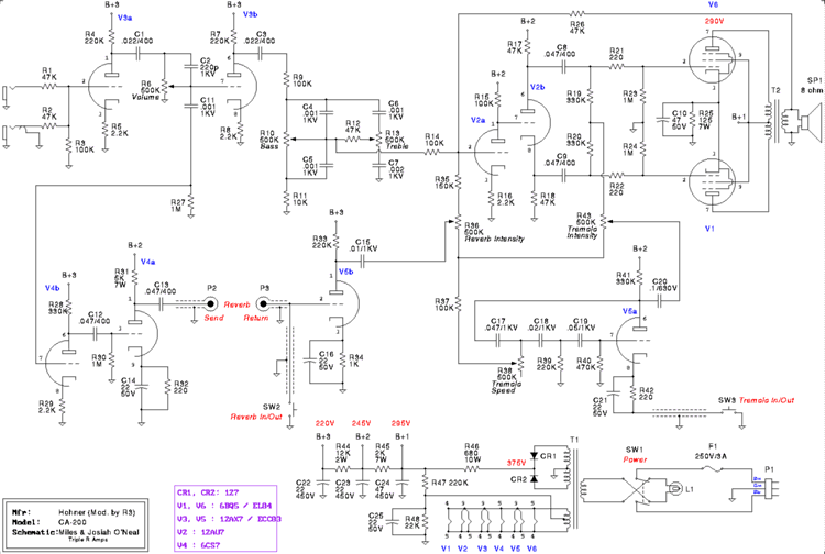
This is the rebuilt version; the main differences from the original are in the power supply - larger dropping resistor to bring voltage down from 400V to near 300V for EL84 lifespan, DC bias for the filaments to reduce hum, and a three wire plug. The amp also has pretty much all new caps, new rectifier diodes, a new output tranny (a tweed Deluxe OT, if I recall correctly), and one new pot. With 12AX7s in all the appropriate holes, it starts breaking up around 3 or so; with a 12AU7 in it, it has lots more headroom, and is still plenty loud.

[Schematic GIF]

Circuit Notes

The input resistors are moderately small at 47K, but at 100K, the first grid resistor is much smaller than usual. But the amp still has plenty of treble, which I hadn't expected.

The pots are all 500K. This, along with the Baxandall tone stack, has a lot to do with why the amp breaks up just the way it does. With 1M pots, the amp would probably break up too quickly.

The tone circuit cap values are rather odd, but work great in this amp. Apparently they were compensating for other oddities in the circuit. This set of values does not work nearly so well in other amps (I've tried 8^).

I don't recall seeing a 6CS7 in any other guitar amp, even a Gibson. But it makes a great reverb driver. The reverb is taken after the volume control, so this amp will never have just a wet signal (this is normal, but there are a few amps that do it otherwise). With three tube stages, the wet signal arrives in phase with the dry signal, which passed through just one stage.

The third gain stage is directly coupled to the cathodyne phase inverter. While not common, and a little odd, this is legit. And the amp works so well, I can't argue! With three gain stages, the lack of gain in the inverter doesn't matter. Using a 500K volume control and a Baxandall tone stack with 500K pots, the amp dumps enough gain between stages that it ends up being very smooth, not at all like the moderately high gain amp you might expect with this many gain stages.

The amp originally had 400V on the output tube plates. This required either 7189s, Sovtek EL84Ms, or extremely tough 6BQ5/EL84 tubes. Since 7189s are expensive and the EL84Ms were a bit bassy, I added R46 to drop the voltage down to around 300V. This way, any 6BQ5/EL84 could be safely used. As it turns out, this was the sweet spot for this amp.

I also added the RC network that put DC bias on the heaters. This cut down noticeably on the amp's hum. These power supply mods were the only circuit changes I made.


[ Back to Music/Guitars/Amps ] [ Back to Louden Up! ]

Last updated: 22 February 2004

Copyright Y2K++ Miles O'Neal, Austin, TX. All rights reserved.

Miles O'Neal <roadkills.r.us@XYZZY.gmail.com> [remove the "XYZZY." to make things work!] c/o RNN / 1705 Oak Forest Dr / Round Rock, TX / 78681-1514